Notice
Recent Posts
Recent Comments
Link
빙수달 게임 개발 노트
[알고리즘] 세 정수 중 중앙값 구하기 본문

#define _CRT_SECURE_NO_WARNINGS
#include<stdio.h>
int mid(int a, int b, int c);
int main(void)
{
int a, b, c;
printf("a : ");scanf("%d", &a);
printf("b : ");scanf("%d", &b);
printf("c : ");scanf("%d", &c);
printf("중앙값 : %d", mid(a, b, c));
return 0;
}
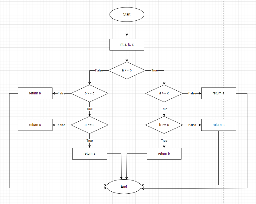
int mid(int a, int b, int c)
{
if (a >= b)
{
if (a >= c)
{
if (b >= c)
{
return b;
}
else
{
return c;
}
}
else
{
return a;
}
}
else
{
if (b >= c)
{
if (a >= c)
{
return a;
}
else
{
return c;
}
}
else
{
return b;
}
}
}

'Programming > 알고리즘' 카테고리의 다른 글
| [알고리즘] 단어 or 정수 역순 정렬 (0) | 2024.12.19 |
|---|---|
| [알고리즘] 모래시계 그리기(* & 숫자) (0) | 2024.12.19 |
| [알고리즘] 정수 A에서 정수 B까지 합 (1) | 2024.12.19 |
| [알고리즘] 최댓값 구하기 (1) | 2024.12.19 |
| [알고리즘] 스택(Stack) (0) | 2024.12.11 |